关于组织赴成都考察学习的通知
青海省藏医药学会
关于组织赴成都考察学习的通知
各会长单位:
为进一步提高我会会员单位的管理水平,学习借鉴省外互联网医院的运营措施和创新理念,提升医疗机构“互联网+医疗健康”服务体系建设,扎实推进我省藏医药事业健康持续发展。根据青海省藏医药学会“十四五”发展规划纲要,结合会员单位的发展需求,近期学会将组织会长单位负责人赴成都考察学习。现将有关事宜通知如下:
一、考察地点
四川成都
二、考察时间
2023年3月17日至20日
三、内 容
学习互联网医院的管理模式和“互联网+医疗健康”应用方面的经验
四、参加人员
请各会长单位负责人于3月14日下午17:00前将参加考察人员(原则上担任学会副会长职务)的名单及联系方式报至学会办公室。
五、行程安排
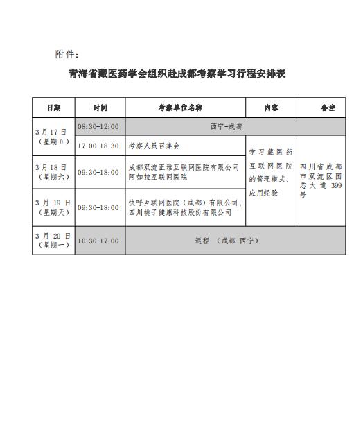
具体行程详见附件。
六、考察费用
本次考察学习所产生的费用由所在单位负责。
七、联系方式
联 系 人:斗本加
联系电话:0971-8204657 13519773638
附件:青海省藏医药学会组织赴成都考察学习行程安排表
青海省藏医药学会
2023年3月13日


